为深入推进教育教学研究,提升教师专业素养与科研能力,附属小学积极组织学科教师参与2025年淮南高新区学科试卷编制活动及淮南市论文评比活动,均斩获佳绩。
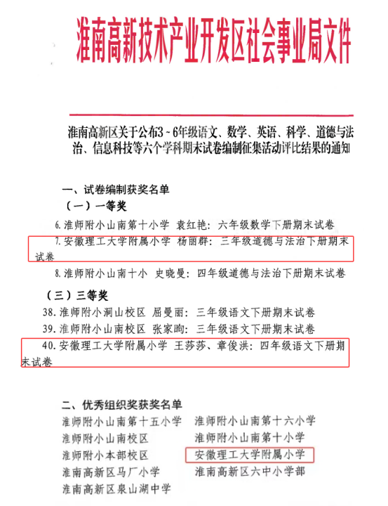
在淮南市高新区组织的试卷编制活动中,附属小学教师凭借扎实的专业功底斩获一等奖、三等奖各一项,附属小学亦荣获优秀组织奖。

在市级论文评选中,两位教师表现亮眼。席明明老师在2025年淮南市教师教育技术论文活动中,斩获市级一等奖;汤泳老师则在淮南市2025年中小学教育教学论文暨大中小学思政课一体化建设专题论文评选活动中,荣获市级三等奖。


佳绩的取得,离不开教师们的辛勤耕耘,更得益于学校对教研工作的高度重视。附属小学始终将提升教师教学教研能力作为推动教师专业成长,深化教育教学改革的关键抓手。
此次获奖,既是对学校教研工作的充分肯定,更是新征程的起点。未来,附属小学将持续深化教育科研,激发教师科研热情,促进教学与研究深度融合,以高质量教研成果赋能课堂教学,为培养新时代人才筑牢教育根基,在教育高质量发展的道路上续写新的华章。